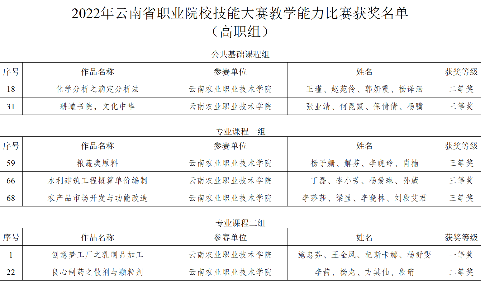
通知中心近日,云南省教育厅公布了2022年云南省职业院校技能大赛教学能力比赛的获奖名单,我院在高职组比赛中获得可喜成绩,其中,王瑾、赵苑伶、郭妍霞、杨译涵老师的作品“化学分析之滴定分析法”荣获公共基础课程组二等奖,张业清、何昆霞、保倩倩、杨骥老师的作品“耕道书院,文化中华”荣获公共基础课程组三等奖;杨子姗、解芬、李晓玲、肖楠老师的作品“粮蔬类原料”,丁磊、李小芳、杨爱琳、孙葳老师的作品“水利建筑工程概算单价编制”,李莎莎、梁盈、李晓林、刘段艾君老师的作品“农产品市场开发与功能改造”,均荣获专业课程一组三等奖;施忠芬、王金凤、杞斯卡娜、杨舒雯的作品“创意梦工厂之乳制品加工”荣获专业课程二组一等奖,李茜、杨龙、方其仙、段珩老师的作品“良心制药之散剂与颗粒剂”荣获专业课程二组二等奖。
据悉,此次比赛共收到来自全省各职业院校参赛作品568件(高职组334件,中职组234件)。经网络评审和现场决赛,共产生一等奖55项(高职组31项、中职组24项);二等奖105项(高职组59项、中职组46项);三等奖164项(高职组94项、中职组70项)。
下一步,我院将充分发挥教学能力比赛的引领示范作用,将比赛成果与教育教学紧密结合,适应前沿技术与教育教学深度融合趋势,推进混合式教学改革,落实课程思政要求,不断提高师德践行能力、专业教学能力、综合育人能力和自主发展能力,推动学院在新征程上教育教学高质量发展。(文/图:顾李通/一审:唐丽群、二审:叶妍琳、三审:杨筱莹/一校:顾李通、二校:唐丽群、三校:杨筱莹/责任编辑:叶妍琳)


